An enterprise B2B response management SaaS platform
reorganized, revitalized, modernized and expanded

Rocket Docs User Homepage

The Situation

RocketDocs was an early and successful leader in the enterprise document and response management software field. They realized that with new capabilities in technology and modern standards of user and customer experience, their product was in need of re-imagining to stay ahead of game. RocketDocs came to OpenCrowd to supply fresh ideas and directions for their product and their business.

The Objectives

  • Deliver evolutionary and revolutionary improvements to the RocketDocs product, offerings and licensing plans
  • Establish new user journeys and flows that better serve the roles and oversight levels of various users and managers
  • Reduce the amount of screens and context switching clients had to endure to accomplish tasks
  • Create a clean, clear brand and design system that is extensible, re-usable, engaging and intuitive
  • Deliver an actionable product roadmap of new features, capabilites and improvements to carry the new initiatives into the future.

My Role

UX Design and Strategy Lead working with Business and Technology Solution leads, visual designers and front-end developers, and key client stakeholders and users. Below are examples of the product design process and a few of the UX design artefacts created during the definitional, design and implementation phases of the project.

The Process

Deep Dive

One of the most thrilling aspects of UX design and digital transformation is tackling the huge amount of information required to achieve mastery of the business requirements, audience needs, roles, risks and opportunities opportunities that shape a project, product or industry. This requires workshopping across with stakeholders from just about all aspects of the organization, assiduously studying the competition and allied industries, and of course having meaningful conversations with actual and potential users.

Product Vision Workshops

Once the environment in which the product and its users exists was familiar, we began the process of figuring out who the product should serve, what tasks they needed to attend to and how the product can help them make that work as efficient, productive and pleasant as possible.

Users, Storyboards Tasks and Flows

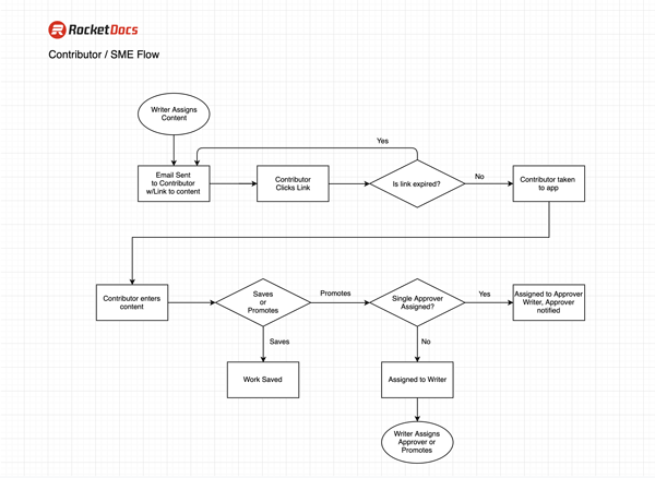
The process continues with a consideration of who the users are and what are the tasks that they are looking for the product to help them with. We take those users and storyboard their journey through the product experience. These journeys are then converted into detailed userflows that map out the users' interaction and decision points along the journey. It is then that we can start looking at what the best experience for the users would be along their paths.

Rocket Docs User Flows Rocket Docs User Flows Rocket Docs Story Boards

Wireframes

Taking this understanding of the users and their requirements, pain points and desires we next worked iteratively on wireframes. The wireframes will sketch out what it is the user does to complete their journey and what are the various elements and interactions that will help them accomplish their tasks.

Rocket Docs User Flows Rocket Docs User Flows
Rocket Docs Story Boards Rocket Docs Story Boards

Design System and Dev Handoff

In order to continue the successes of the UX process it was essential to make sure that the developmont of the product front end was efficient, accurate and extendable. Creating a design system which facilitated developer hand off was essential from the start. As this project had ongoing sprints and phases to come so the design system ensured consistency in both visual design and user experience.

The Experience went from

to the experience shown in the high fidelity prototype shown below.

Adobe XD wire-frame prototype
(yes you can click through it)

Our centralized performance marketing solution helps businesses to design, implement, track and analyze their advertising campaigns to improve performance and optimize their spend across all Web and Mobile channels.

Thanks for taking a look. There are more case studies below!

here are some of the other organizations I've been proud to work with:

Media / Entertainment
Media / Publishing
Media / News
Media / Entertainment
Media / Documentary
Media / News
Hospitality / Restaurants
Media / Entertainment
Non-profit / Entertainment
Public Health
Security / Parental Control
Ecommerce Platform
Digital Agency
Pharma / Manufacturing
Education / UX Mentor
Digital Agency
Ed Tech
Tech and Design Agency
Professional Services SaaS Platform
Cybersecurity
Investment Banking
User Experience Agency
Creativity Software
FinTech / Trading & Analysis
Fintech / Banking
Automotive Experience
Financial Services
Experience Design Agency
Professional Services
Professional Services
close email form
Get in touch

I'm always excited to talk about new projects, new partners and new relationships.